行政院消費者保護處(下稱行政院消保處)於本(102)年5月上旬指派消費者保護官於臺北市、高雄市及桃園縣轄區,採樣市售兒童雨衣樣品計21件,送請經濟部標準檢驗局(下稱標檢局)針對8種塑化劑(DEHP、DBP、BBP、DINP、DIDP、DNOP、DMP、DEP)及8種可遷移元素(銻、砷、鋇、鎘、鉻、鉛、汞、硒)含量進行檢測。
商品標示及品質檢測全部合格者,共有3件(編號4、16、19)。標示查核有15件不合格。品質檢測有2件之鉛遷移元素超過限量標準,另有15件塑化劑含量超過限量標準。
本次送驗之21件樣品,經標檢局檢測完成後,行政院消保處立即召開研商品質檢測及標示查核結果會議,請經濟部中部辦公室、標檢局確認商品標示內容及檢測結果是否符合規定,確認後之品質檢測及標示查核結果如附表。簡要說明如下:
(一)標示部分
商品標示有6件全部合格(編號1、3、4、7、16、19),15件不合格,其中有13件(編號5、6、8、9、10、11、12、13、14、15、17、18、21)為廠商資訊、製造日期等事項標示不完全,另外2件(編號2、20)為主要成分或材料未以中文標示。
(二)檢測結果部分
1、可遷移元素
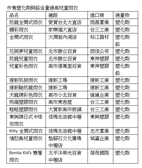
19件合格,有2件(編號5、8)之鉛遷移元素超過CNS4797-2「玩具安全(特定元素之遷移)」規定之標準(最大可接受遷移值為90mg/kg)。
2、塑化劑含量
6件合格,其餘有15件(編號1、3、5、6、7、8、9、10、11、13、14、15、17、18、21)超過CNS15503「兒童用品安全一般要求」規定之標準(8 種鄰苯二甲酸酯類塑化劑及其混合物含量總和不得超過0.1 %(質量比))。
行政院消保處已請經濟部中部辦公室通知轄管地方主管機關依據商品標示法第15條及第16條等規定進行後續處理。另由於塑化劑或可遷移元素含量過高,有危害消費者生命、身體、健康之虞,行政院消保處亦請標檢局本於主管機關之權責,依據消費者保護法第36條及第38條規定進行後續處理,以維護消費者之權益。
此外,行政院消費者保護會第17次會議主席裁示除請經濟部加強對市售兒童雨衣之商品標示查核及宣導,並擴大市售兒童雨衣檢測外,應將兒童雨衣納入應施檢驗商品,以強化管理機制。
行政院消保處提醒消費者,如發生消費糾紛時,可撥打1950消費者服務專線,向各地方政府消費者服務中心申訴或至行政院消費者保護會網站(http://www.cpc.ey.gov.tw)進行線上申訴,以保障自身權益。












