
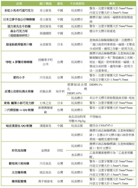
買憤怒鳥軟糖送「憤怒鳥紋身貼紙」,或「漢堡造型玩具盒」中藏有彩色軟糖,都是孩子最愛的「雙倍滿足」;不過行政院消費者保護處(簡稱消保處)稽查發現,20件市售「玩具食品」中,2件違反《食品安全衛生管理法》(簡稱食安法)、2件玩具品質不合格和15件標示違反規定。
消保處表示,這類複合式產品相當普遍,但稽查常陷入「各自分工」的狀況。為確保消費者權益,便聯合經濟部標準檢驗局(簡稱標檢局)、衛生福利部食品藥物管理署(簡稱食藥署)共同稽查,並將在明年兒童節前擴大相關稽查計畫。
消保處研究員邱琦閔解釋,在法律上「玩具食品」不可單單視為「玩具」或「食品」,而是應應各自符合相關規範;也就是食品部分必須符合《食品安全衛生管理法》規範,而檢附玩具也應符合《商品標示法》及《商品檢驗法》。

在玩具食品的部分,本次稽查共有2件不合格,包括台製「二代模型槍vsQQ軟糖」檢出苯甲酸0.19g/kg(標準不得檢出);和印尼製的「彩色泡泡糖」將人工香料「乙基香莢蘭醛」標示為「乙基香蘭素」,屬標示錯誤。
而玩具又須符合兩部分的規範,分別是《商品檢驗法》和《商品標示法》。在這次稽查中共有2件不符《商品檢驗法》,包括漢堡造型的「呦皮漢堡包QQ軟糖」,經CNS4797-3測試,拉環會掉落,「孩童可能以為從糖果盒掉落的東西都可以吃,會有誤食、窒息的疑慮。」而以憤怒鳥包裝的「皮禮士貝斯玩偶水果糖」,內附「憤怒鳥紋身貼紙」更檢出塑化劑DIDP1.63%(標準0.1%)。

另外,這次稽查共有15件沒有標示產地、製造商、使用方法、材料、進口商統一編號、適用年齡,或注意、警告等字體未超過5mm*5mm等,違反《商品標示法》,是這次違規情節最嚴重的。
邱琦閔說,另外發現有許多進口業者為了進口方便,可能單獨走「食品號列」或「玩具號列」;但依《商品標示法》規定,只要是進、出口的玩具都需進行報驗,「這次稽查發現查不到很多業者的報驗資料,可能和業者將『玩具食品』視為『食品』的關係。」
標檢局第二科長饒玉珍表示,玩具都應有「商品檢驗標識」(R或M開頭的指定代碼及批號),且要有中文標示、玩具名稱、製造商的名稱,並檢附相關報驗資料,「業者如果對『玩具食品』要不要報驗,都可致電標檢局洽詢。」
邱琦閔說,這次稽查只有5件完全符合標準,還有2件屬完全不合標準,「有些樣品還是採購自學區附近的玩具店、便利商店,」因此為了避免業者的僥倖心態,和統合政府的不同部門,將在今年下半年擴大下一波的稽查計畫。












