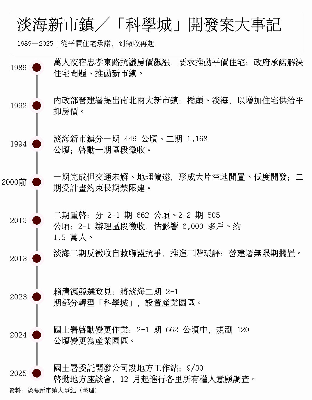
30 多年前,政府推出「淡海新市鎮」計畫,第一期徵收 446 公頃土地,但因地理偏遠、交通無配套,至今仍有大規模土地閒置。儘管如此,10 多年前,政府又推出「第二期新市鎮計畫」,吸引大批資金進場,但因部分居民不願土地被徵收,開發擱置多年。(大事記見文末)
然而,為實現賴清德總統競選提出的「淡海科學城」政見,開發死灰復燃,地價也從每坪 4.9 萬元喊到 8 萬元,被徵收戶再度回到砧板上,面對一場可能改寫身家與生活的「徵收狂歡」。

淡海新市鎮計畫換名「淡海科學城」,土地仲介磨拳擦掌
為實現總統競選政見,國土署於 2024 年啟動內部作業,從淡海新市鎮計畫二期的「第一開發區」 662 公頃計畫範圍內,畫出 120 公頃變更為「產業園區」。2025 年 10 月,國土署舉辦開發公展前說明會,之後陸續舉辦針對各里居民的參與區段徵收意願調查。
聖誕節前夕,記者來到說明會現場,還未走入會場,就被兩旁的仲介包圍,仲介針對居民發動文宣攻勢,鼓吹地主老農賣地,不只精心打扮為聖誕女郎,甚至還送上餅乾、糖果與精美袋子。
鄭姓仲介說,目前新市鎮土地每坪約在 6 萬至 7 萬,最近則聽說創下 8 萬高價。有一些人不賣土地,還想買進囤積,當成未來參與開發的合作籌碼。她認為,十多年前徵收時,上一代老農不賣,但十多年後已由下一代繼承;不再務農的後代出售土地的意願明顯提高。這一次政府啟動開發,成功機率大增。
另一位林姓仲介表示,淡海二期仍有許多老農、地主家族,有些人手上已有土地,可能一手買、另一手也賣土地,賺取價差。淡海二期土地範圍廣大,目前市場資金充沛,土地買賣有各種可能。
.jpg)
已被剔除於開發範圍外的「拒絕徵收戶」,將再度面對徵收?
新市鎮開發捲土重來,對一群「拒絕徵收者」而言,猶如晴天霹靂。2012 年,淡海二期正要開發,他們因不願土地被徵收,申請「剔除在區段徵收外」獲准,但今年國土署再提徵收,政府是否將毀棄過往承諾?
憂心忡忡的居民在說明會現場提出質問,開發公司人員表示,因淡海「科學城」非淡海「新市鎮」,因此屬於新計畫,必須重新啟動程序。不過民眾質疑,淡海科學城只是換了名字,實際上仍與原先的淡海新市鎮屬同一個區段徵收計畫,開發公司無權解釋法令,且誤導民眾。
面對居民連番提問,國土署建設組組長王武聰改口稱「未否認舊剔除公文仍有效」,只因計畫變動新增產業園區,為「尊重地主意願」再次進行調查。民眾不滿怒道,計畫內容空洞,僅僅空泛的「科學城」三字就要再次啟動徵收,讓被徵收戶再次陷入身心煎熬。
.jpg)
反徵收戶:「科學城」毫無章法,區段徵收毫無誠信
會場中率先發言提問的郭岄霞與先生翁銘凱住在淡金路上的社區,享受前有山、後有海的淡水生活。十餘年前,營建署啟動淡海二期區段徵收,她發現對自有住宅者非常不利,實質補償竟只有四成,民眾等同於得揹上貸款才能買回面積縮水的房子。於是她率先站出來整合社區意見,多次前往營建署據理力爭,最終獲得保留資格,剔除在開發範圍外。
然而她萬萬沒想到,10 年後同一個計畫只是換幾個字、圖紙上改了幾處區塊,就稱「科學城」是新計畫,更推翻原先發給社區所有住戶的保留承諾。她認為這種作法好似強逼民眾參與開發,政府「毫無章法也毫無誠信」,讓她無法心服口服。
親眼見過徵收案造成社區對立、家庭失和、兄弟鬩牆,她認為區段徵收好比政府為財團開路,徵收範圍變成仲介的「狂歡盛宴」,老百姓形同俎上魚肉,非常不公。
.jpg)
反對者:「區段徵收」造成嚴重社會不公
王鐘銘是淡水居民,也是 2012 年反對淡海新市鎮二期徵收案的成員。他表示,新市鎮開發尚未創造公益性,就先製造社會不公義的問題,對舊住民而言,最大的壓迫就是「區段徵收」。
他解釋,「區段徵收」名義上是政府聯合所有地主合作開發,強迫所有人必須參加;持有越多土地者,可以獲得變現獲利機會,但僅有自用住宅者卻要失去房屋,若不想淪為租屋族,就是得重新揹負貸款買房,造成富者更富、弱者更弱的不公平後果。
2013 年自救會透過抗爭,把淡海二期開發推往要求更為嚴格的「二階環評」,迫使內政部擱置本案,沒想到今年再次捲土重來。目前淡海二期變更「科學城」計畫還未確定成案,但已帶動一波土地漲價風潮。

王鐘銘表示,對土地仲介而言,光是政府放出「科學城」這一概念,就已是絕佳的炒作題材。仲介跟土地掮客不需要實質內容,就可以自行發揮天馬行空的想像力,到處發傳單、送贈品,慫恿地主創造大量交易機會。
王鐘銘感嘆,淡海新市鎮計畫提出時仍是威權思想時代;如今 30 年後,區段徵收這一惡法仍未被廢止,代表民主化仍未落實到都市發展。對被徵收戶而言,有的已然麻木,即便想採取抵抗,也心有餘而力不足。因為十多年前的抗爭,讓太多人耗盡氣力與家庭關係;這些小人物的反抗,表現出區段徵收違背人權與人性,不該被遺忘。(文未完,請繼續閱讀)

系列閱讀:
淡海開發02》科學城計畫助長土地炒作,學者:無公益性不應強制徵收











